LM3409演示板24V->7V问题

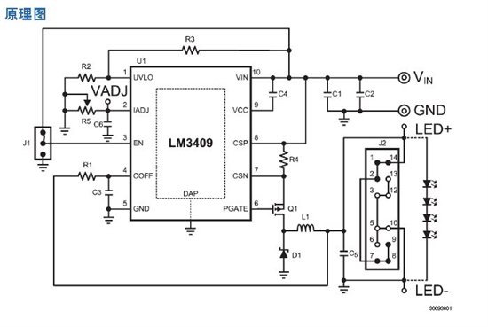
您好,我想用演示板做一些开发并用在我们产品当中。上图是LM3409的演示板原理图,在演示板datasheet中提到,改变R1,R4,L1的值可以改变VO及最大输出电流Iled的值。现在电压输入为24V,负载只接一只LED灯,规定开路输出电压VO=7V,最大输出电流350mA,请问在其他元件不改变的情况下,仅改变R1,R4,L1的值就可以实现了吗?规定ΔiLED=100mA,fSW=500KHZ。如果能提供R1,R4,L1的值更好,调光准备采用模拟调节的方式。
谢谢!期待您的回答!
在datasheet: www.ti.com.cn/.../lm3409.pdf 第十八页有一个设计案例,将您的参数代入其中,推算出合适的R1,R4,L1即可。
您好!请问您是用什么软件仿真的,急求
具体点
谢谢
可以直接进入TI的官网:www.ti.com.cn/.../lm3409
用网站右边的WEBENCH仿真即可。
按照datasheet直接用计算器算下就行了吧,仿真工具挺麻烦的,按流明计算的
你好,计算式预设的电感文波电流怎么算l-pp
您好,按照datasheet中的参考电路(如贴中电路所示),我采用LM3409MYX芯片设计了一块驱动板,原理图跟上图一样。设计电压输入为24V,负载只接一只LED灯,规定开路输出电压VO=7V,最大输出电流135mA,设定ΔiLED=40mA,fSW=500KHZ。元器件选型如下:C1=0.1UF, C2=0.1UF, C3= 470PF,C4=1UF(16V), L1=220UH, R1=14K, R2=6.98K,R3=49.9K,R5=250K可调, D1为SR560,Q1为ZXMP7A17。
实验发现,当输入电压为12V时,输出电流符合设定,且各方面都正常。但是输入电压为24V时,发现即使3409的管脚EN为低电平(3409不使能)也有输出电流,且输出恒为74mA左右,置EN为高后,电位器调节不起作用。请问这是什么问题呢?输入电压6V-42V应该都可以的,电容问题?电感问题?
麻烦尽快给点建议,很急的~~~谢谢
建议在您的电路中将以C1+C1取值1uF~2.2uF, C5取0.1uF陶瓷电容。
请将您的芯片更换掉看看,看起来像是芯片坏掉了,因为EN已经失去控制能力了,而MOS管70V/3.7A不容易损坏。
在您的设计中采用12V输入时电感的峰值电流和24V输入时的峰值电流差不多,都是175mA左右,所以只要您的电感选择250mA以上的饱和电流都是没有问题的。
当输入电压是12V时,实际频率大约在257kHz, 在24V时才是500kHz, 而转换的负载是一样时,后者引起输入电压的波动比较大,所以建议增加输入电容容值。(输入电压通过电源供应器,软开关控制)
