有关 DAC161S997,输出不正确,老是烧芯片问题的求助
时间:10-02
整理:3721RD
点击:
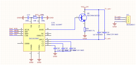
最近在做一款产品需要输出4-20MA的标准电流,应用到的是TI 的 DAC161S997,但是在使用的过程中,遇到了一些问题,希望得到大家的帮助。
1:SPI通信过程中,单片机写寄存器有数据的返回,但是读取寄存器数据的时候,数据和期望值相差很大。
2:LOOP+和LOOP-之间电流的输出一直是1MA左右,无论我向寄存器中送什么值都是一样的。
3:DAC芯片跑着跑着就烧掉了,烧点后的主要表现是电源对地短路。
电路图如:

7脚没有上拉,我在配置中将第五位设置成1了。程序时序流程是按手册写的。

求助!
谢谢
新人首帖,自己顶一下
