求助关于发射芯片LM96551的一些问题,感激不尽!
时间:10-02
整理:3721RD
点击:
最近用发射芯片LM96551,烧掉一个芯片(烧掉之后,测量-48V和DGND之间短路了(不是原本板子短路,而是烧掉之后,LM96551内部坏掉使其短路,拆掉芯片,就不短路了),其他电源引脚良好,),在这里想请教大家可能的原因。
1.因为设计电路时的疏漏,我没有严格按照上电顺序去上电,而是VSUB,VPP,VNN,VDD,VDN,VLL同时上电的,且VSUB和VNN相连,都接的是-48V,这样会有可能造成芯片烧掉吗?
2.焊接电阻电容时,VSUB引脚接-48V时的旁路电容C35(如图),以及VDN引脚接-10V的旁路电容C32(如图)焊错了,本来应为-48V到地的一个电容,-10V到地的一个电容,现在不小心焊成了-48V和-10V之间接一个电容,然后DGND和DGND之间接了一个电容,这样有可能造成芯片烧毁吗?急求解答!谢谢!
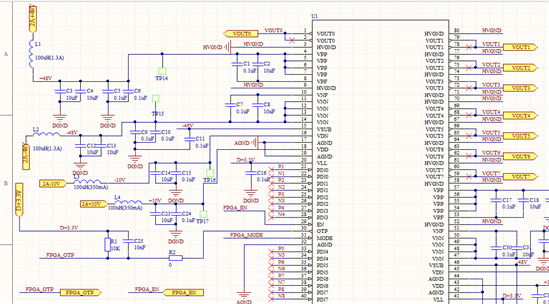
原理图如下:




1。VSUB和VNN相连没问题。但一定要按照上下电顺序,否则,很容易烧坏芯片。请一定按 手册要求改过来。
2。这两个电容接错了影响不大。
那请问一下关于上电顺序有两个问题:

1.第三步VDD,VDN,VPP,VNN可以一起上电吗?上电顺序只要分这大的三步就行了?
2.一般是用什么方法来控制这么多的电源的上电顺序呢?我在这里用了继电器控制行吗?还是说要用这一类控制顺序的芯片?谢谢
