求高手看下我画的这个PCB...(已更改),请大家再次指教!
时间:10-02
整理:3721RD
点击:
感觉总是怪怪的。希望得到指正!
这几天一直被PCB搞的苦恼万分,害我只好从头到尾的把不会的绘制技巧大致都学了一遍,每次画到后面都是无法通过check rules,功夫不负有心人。今天终于成功了。
这是第一版。

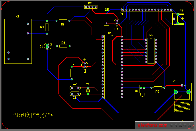
这是整体布局布线图

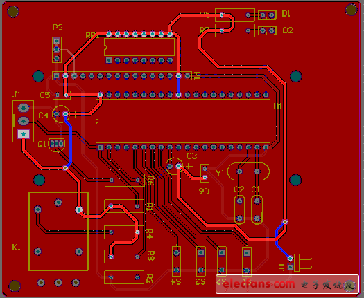
铺铜之后的板子

这是改小后的板子。

布局太零散了,不够紧凑
有点浪费料子
嗯,那我设计的小点吧。
这个板子很贵吗?
我想小编的意思不是这个板子很贵。小编是从Project角度去看问题的。
板太大,线太细。地太小。
我把地线和电源线都加到20mil粗了。
嗯,明天再修改一下,从Project角度考虑,呵呵
你以为20mil很粗吗?
要有一个较为完整的地平面。否则干扰测试过不去。
嗯,谢谢指教。我重新布下局,地线再加粗点,板子做小点.
布局后希望再次交成果
你这个应该是自动布线出来的,自己还没有调整吧。画板大概可按下面几点来做:
1.布局要考虑板子的组装、操作是否方便。
2.规划电源层(或走线)。
3.自动布线+手工调整(或纯手工)。
4.铺地。
5.布线规则检查。
嗯,好的,正在修改。嘿嘿...
太散乱了,要考虑整体布局,自动布局后一定要手工调整
