自制了个MP3,遇到下载问题,求解答
时间:10-02
整理:3721RD
点击:
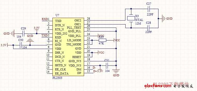
最近自己做了一块MP3板子,设计的是由USB供电兼下载程序功能,我设计的是通过PL2303HX转串下载,设计的PL2303HX模块如下:
我们用的主控芯片是ATMEGA32,,现在遇到的问题是无法下载烧写程序进板子,PL2303HX的TXD接的是ATMEGA32的RXD,PL2303HX的RXD接的是ATMEGA32的TXD.求大虾指教帮助,还有就是求推荐好的软件烧写程序进板子,网上版本不一,第一次玩AVR的单片机。
我们用的主控芯片是ATMEGA32,,现在遇到的问题是无法下载烧写程序进板子,PL2303HX的TXD接的是ATMEGA32的RXD,PL2303HX的RXD接的是ATMEGA32的TXD.求大虾指教帮助,还有就是求推荐好的软件烧写程序进板子,网上版本不一,第一次玩AVR的单片机。


先测试USB转口是好的,能正常工作,作两计算的串通信或单片机与计算机的通信工程,把波特率设低试一下
