TIA opa857带宽的问题
时间:10-02
整理:3721RD
点击:
hi
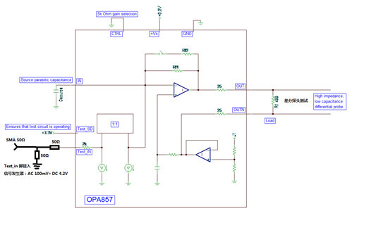
1、使用TIA跨阻放大器OPA857作为APD管电流转换电压的第一级电路。用857的Test模式,在其Test_in脚输入AC信号+DC偏置,测试发现其带宽也就12M左右,数据手册上说明无论选择哪一个增益,带宽都在100M以上。
2、根据手册上,负载会影响带宽,接入1K的差分电阻,带宽仍然是12M
3、测试方法,就是根据输入信号不变,改变其频率,当频率增加到某个值,其输出幅度衰减3dB的时候,就认为这个频率为其带宽,是否有问题?
4、连接方式:信号源通过SMA屏蔽线连接到Test_in脚,输出端直接用差分探头测试,如下图中所示。

典型的PCB布线问题。建议传PCB图看看。
你好,
1、PCB布局布线参考了官方Demo,信号输脚作了挖空处理,减少板上寄生电容
2、会不会因为PCB品质的原因导致寄生参数不合格,或者阻抗很差
3、PCB如下所示

4、opa857的应用,由于其跨阻增益电阻,反馈补偿电容都集成于内部,外部无法改变其参数。手册说明要求输入端电容控制在1.5pF,但是PCB板上的寄生电容没有好的办法去量化,而且也不好控制。即使是寄生电容超额了,看其曲线应该是引起频响带内平坦度变差,不至于带宽下降这么明显吧 ?

5、TINA仿真的结果也表明,输入单电容增大对于信号频响曲线的影响,不至于带宽下降这么明显的


