tina使用问题
时间:10-02
整理:3721RD
点击:
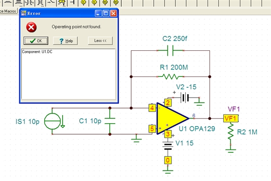
我用TI的电路工具,Tina,做了一个运放的仿真,但是出现了问题,请帮帮忙,谢谢!


电流源不能这么放吧
建议V2也设置成15V,然后正极接地,负极接OPA129的第4脚
我就是想用OPA129放大一个10pA的信号,不知道这样的电路行不行?谢谢
工作带宽多少,这个是典型的跨阻放大结构,把你的仿真源文件贴出,我这边试着仿下。
