MP2359的BUCK电路电容发烫问题请教
时间:10-02
整理:3721RD
点击:
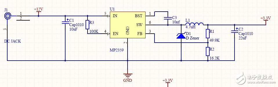
用MP2359实现了一个12V-3.3V的DC-DC电路,测试1A电流输出10分钟后C1电容很烫是什么原因?
原理图

PCB

原理图

PCB

【OK210试用体验】+自拟标题
学习学习,谢谢分享!
请问MP2359输入为5V输出为3.3V能正常工作吗?
1A电流接近 最大工作电流,持续超负荷怎么不发热?
同意5楼的说法,这是该芯片的一些特点说明,小编了解一下。
看小编采用的是钽电容吧?建议小编试一试电解电容。

