LED调光亮度回暗怎么解决
时间:10-02
整理:3721RD
点击:
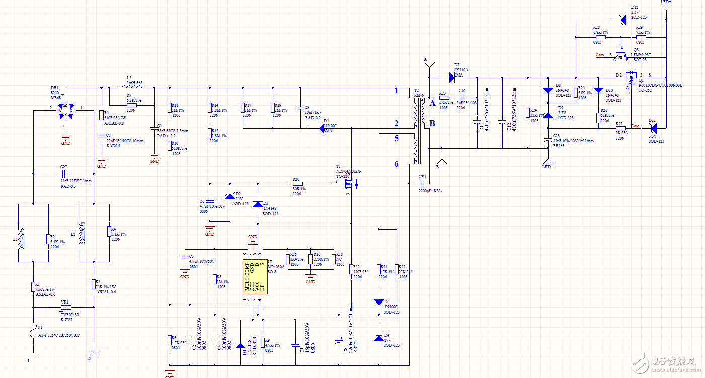
如下电路图是LED驱动的输出端,其中MOS的S极对地电压波形如下,电压会有一定的下降,使LED灯的亮度会呈现亮了又暗一点,请各位大侠看看该如何使S极电压稳定上升成一条直线波形。


要匹配更多调光器 有些调光器没有软启动的


led驱动用专用芯片吧,自己搭建很难比得上大公司的优化
感觉有些过冲的嫌疑
是有点过冲 不知道该怎么解决 求赐教
专用芯片是有用的 美国的MPS芯片 但是LED输出端就出现这种电压过冲现象 求赐教解决方案
其实这个波形是正常的,如果想平滑,在MOS管S极后面加颗小电容就可以了。
小编不妨试试6楼的意见
有加过1nF的电容测试过,过冲还是有的
再串颗电阻,RC延时。
测试过了 不行的 还是会有过冲的
其实这是正常波形,你去测下DCDC开关机时序波形也差不多是这样。那么一点不叫过冲。这是一个稳态调节过程。
不错的办法,普通稳压管都会出现这种小的波动..
我测试了DCDC开关时序波形,确实有这样的现象,但是客户要求克服这个问题,不然灯在最小亮度开启时有明显的回暗现象,你有没有其他建议改善这个问题的,非常感谢
软启动,在输入处做文章,把上升时间改长,也就是降低上升斜率。把主IC 和完整电路放上来,再帮你想办法。但是,客户这是无理取闹,也是违反自然规律,完全没有必要。这个又不是在调节显示器。

要匹配更多调光器 有些调光器没有软启动的
在S极后面加颗1uF~10uF之间的电容,还不行就继续加大电容,再不行,在D极加。还有你最好把输出电压多大,这个突起的电压峰值多大,持续时间多长,最小亮度调光时的占空比和PWM波形给出来。人眼对低亮度敏感,并不是高亮度没这个问题。客户小题大做。
最近有了解些LED灯芯片,看到LED灯就点进来了,游客游客。但想请教一个问题,下图这种是什么线,在哪可以买,求指路,谢谢。

