LT1083做的4线电源(转)
时间:10-02
整理:3721RD
点击:
正面全貌:
AD620,检测电流

采样电阻:
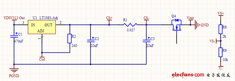
用我自己的方法弄的跟随,小改了一下YDSV512:
AD620 检测电压:
32V->100欧电阻->7812->7805->7660->LM337->-2.8X V
100欧电阻和7812表示鸭梨很大undefined
负压用MAX660 也就是7660来产生,后面跟一级LM337稳压到-2.8V
隔离电源:感谢lichuag的技术支持
电子负载接可调电源,自虐中。
CV:
CC:
4线输出线:用电子负载测了,1A电流加到2A,电压只掉1mV。
背面。一塌糊涂。 那个KIM模块现在没用了,之前用的时候,,那个干扰啊。那个纹波啊。那个。



STM32 的DAC不太够用 于是想出以下电路。 12Bit DAC+8Bit PWM 合成得20Bit分辨率的DAC


AD620,检测电流

采样电阻:
用我自己的方法弄的跟随,小改了一下YDSV512:
AD620 检测电压:
32V->100欧电阻->7812->7805->7660->LM337->-2.8X V
100欧电阻和7812表示鸭梨很大undefined
负压用MAX660 也就是7660来产生,后面跟一级LM337稳压到-2.8V
隔离电源:感谢lichuag的技术支持
电子负载接可调电源,自虐中。
CV:
CC:
4线输出线:用电子负载测了,1A电流加到2A,电压只掉1mV。
背面。一塌糊涂。 那个KIM模块现在没用了,之前用的时候,,那个干扰啊。那个纹波啊。那个。



STM32 的DAC不太够用 于是想出以下电路。 12Bit DAC+8Bit PWM 合成得20Bit分辨率的DAC


谢谢!小编分享资料~继续努力~~~~~
