1MHz的E类高频逆变源主电路上电后,驱动波形出现震荡问题
时间:03-15
整理:3721RD
点击:
在做1MHz的高频E类逆变源,主电路未上电时 ,开关波形良好,主电路上电后,波形震荡严重。各位大神,能帮忙分析一下,可能的原因吗?
PBC背面(上面为主电路,下面为驱动电路)

PCB 正面

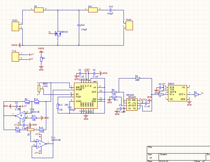
原理图

主电路魏尚典时驱动波形

主电路上电后波形,1:Vds波形;2:驱动波形

主电路参数

你的问题解决了吗?
我最近也在做这方面的可以交流一下吗?QQ:2432275316.谢谢。
我最近也在做这个,可以交流一下吗?QQ:2432275316.谢谢!
