单片机IO(3.3V)通过光耦怎么控制24V电源的输出
时间:11-03
整理:3721RD
点击:
单片机IO(3.3V)通过光耦怎么控制24V电源的输出,即当单片机IO为1,输出24V,当单片机IO为0,输出0V,不用继电器实现,
利用IO口驱动三极管,三极管起开关作用
光耦和继电器是一个道理
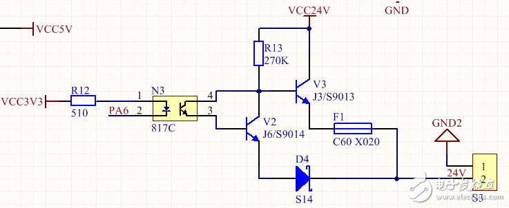
能给个电路吗,负载只有330Ω,会不会导通电流太大而烧坏三极管
我用这个电路,结果实现不了

可以用P管,导通电阻更小些

单片机控制光耦的开断来作为直流触发控制晶闸管的控制极G,24V接到晶闸管的K极用作导通电压就可以达到你要的控制效果
直接将V2,D4去掉,将光耦的PIN3接地,可实现你的功能,如果24V的电流比较大,请换个Ic比较大的三极管
中国电子工程师联盟 532632469 欢迎您的加入!
你这个电路时IO输出低电平,S3才输出24V吧
IO口设定推挽输出。

现在是我的电路板已经做出来了,三极管的封装是sot-23,只能在原来的电路上改动,重做电路板已经来不及了
电路有问题,要精简
就这个简单电路就好了撒

这个电路可以吗?
他这个不能用
您能顺便说一下为什么不能用吗
PA6输出1你的光耦都不能导通,怎么可能会行
你这个不是直接输出24V了吗,单片机输出高才会拉低
你这个不是直接输出24V了吗,单片机输出高才会拉低
- 怎么做220V交流电延时电路(1970-01-01)
- 51系列单片机的中断控制程序(1970-01-01)
- 大家帮忙看看有没有见过这颗单片机IC(1970-01-01)
- 要做一个基于AVR单片机的充放电控制电路(1970-01-01)
- 紧急求助(1970-01-01)
- ] 请问PIC18F6585这款单片机怎么样设置加密位才能让程序加...(1970-01-01)
栏目分类
最新文章
