POWER PCB出GERBER
时间:10-02
整理:3721RD
点击:
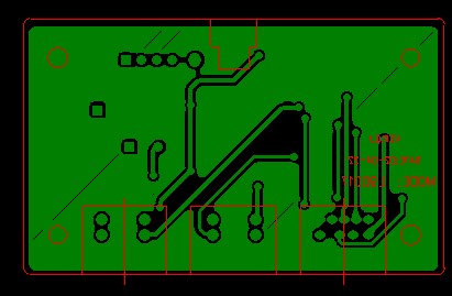
独立的外框,且里面好像还有字符,,就是那下面三个框,上面中间一个框,,四一角,一个角一个圆环,都是外框自带的字符,把外框COPY去字符层时,这些自带字符,不知道可不可以删掉,,,

这是GBO,,下面是GTO

下面是POWER PCB里的外框,不知道可不可以删了外框里多余的字符..

PowerPCB 中出Gerber是可以定制的拉。你可以在Cam目录下选择任一DOc.然后点右边的Edit.
在跳出的框中选择Layers.然后你就可以根据需要添加或删除某个层上的某个项目拉。
如可以添加top层的line 等.


将TEXT前面的“√”去掉即ok了吧
