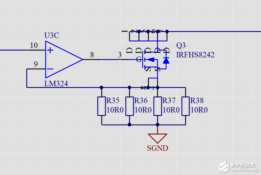
运放输出 接NMOS,输入为0V,有输出电压
时间:11-03
整理:3721RD
点击:
用LM324设计的一个电路,5V单电源供电,输入为0V(万用表测量有0.6mV),负反馈也是0.6mv,输出电压有1.8V多,我看LM324输入失调电压为3mv,输出1.8V跟输入失调电压用关系吗?或者与MOS管的漏电流影响的输出?
求高人分析。

输入是PWM经过滤波成电压,在0V时,PWM也是为占空比也是为0%的

应该是这样接线吧。

建议你测量下8脚的输出电压。
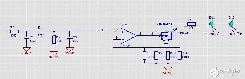
电路是没有问题的,用的场合不一样而已,谢谢您的回复
8脚输出电压有1.8V,
我觉得输入PWM不需要滤波,前面那几个电压电阻可以拿掉,另外,负极应该直接拉到输出,电压跟随器。我觉得电路有很多地方需要修改。且问题不清不楚,应用场合不明确。
这里的控制不是用于MOS管的开关,而是用于MOS管的放大。
谢谢您的回答和关注
你这么一说我忽然对这个电路有印象。你这个是LED驱动电路,三四年前做过,调光。看看你那颗主 IC datasheet参照一下外围电路。我觉得你这电路有问题,元器件可能有问题,且有完整电路好分析。
10脚电压呢,我仿真的时候,输入为0时,8脚是负值。
谢谢各位的关注,问题我已经解决了,是输入阻抗不匹配造成的。
模拟资料。谢谢各位


这不叫输入阻抗匹配。明明是电路画错,所加的30K电阻分压了,这是运放,放大。但恭喜你找到原因。
栏目分类
最新文章
