谁能帮我画个PCB
时间:10-02
整理:3721RD
点击:
我自学PROTEL99已经3天,觉得很难,搞不定,谁能帮我做个图。

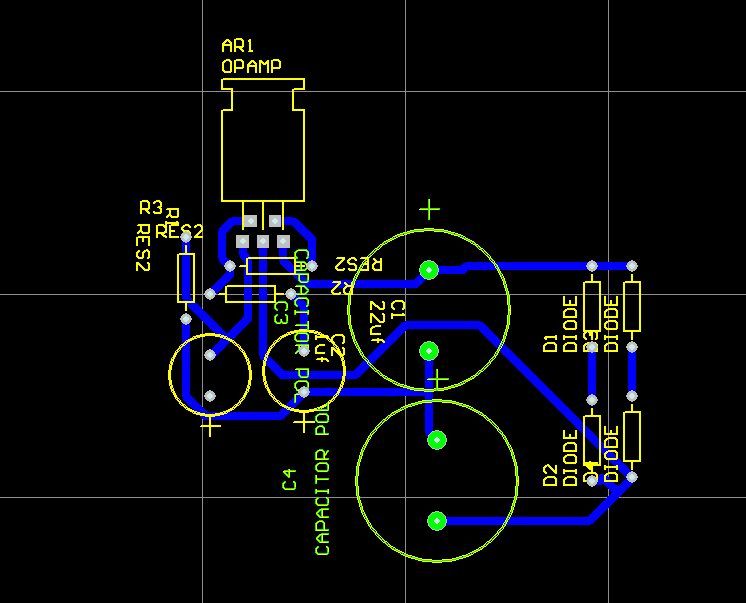
只能画了个SCH,才开头

大体就是这样了~~
奇怪,怎么没显示图片?

有偿给你提供服务 邮箱359566900@qq.com


我可以免费帮你哦,看来很简单的板子,呵呵~~~
bpcui@163.com
是简单,我在学习,你能支援些元件库么?
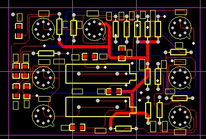
现在又完成了一些。

好丑哦 布局一点都不好看的
protel99自带的元件库已基本满足需求,个别特殊的可以根据元件封装创建向导制作或是手工绘制~~
