请教PCB画板问题
时间:10-02
整理:3721RD
点击:
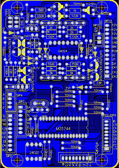
一般的实物PCB板上有很多大面积的铜箔,特别是接地的铜箔很宽而且面积很大,形状也不规则。
Protel99 PCB布线后,如何添加如此形状不规则的铜箔作为导线?Protel99目前我懂的可以填充的铜箔是长方形的铜箔,这样进行覆太费时了,不知如何可以填充不规则的铜箔?有朋友说依次在各个网络画框在填充,这是可以但一个板大网络多的话,这就比较烦琐了,且费时效率不高也容易弄错,应该有比较简单的设计方法,本人菜不知道如何进行设计,请懂的大侠指教,最好能具体说出如何进行设置操作,谢谢了! 具体见图
Protel99 PCB布线后,如何添加如此形状不规则的铜箔作为导线?Protel99目前我懂的可以填充的铜箔是长方形的铜箔,这样进行覆太费时了,不知如何可以填充不规则的铜箔?有朋友说依次在各个网络画框在填充,这是可以但一个板大网络多的话,这就比较烦琐了,且费时效率不高也容易弄错,应该有比较简单的设计方法,本人菜不知道如何进行设计,请懂的大侠指教,最好能具体说出如何进行设置操作,谢谢了! 具体见图

