我也发张图上来挨挨砖头
时间:10-02
整理:3721RD
点击:

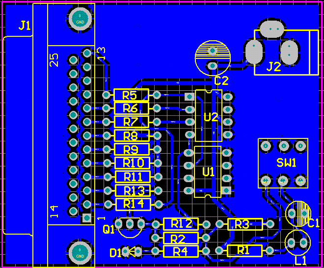
新手画的,大家指点一下,谢谢
行不行大家也出个声撤,支持一下新手嘛
布局不好,线太“曲折”了,尽量不要又直角转角……
谢谢楼上,你的意思是不是圆角转弯比较好?
不错,可以,很好
我还没有做过单面板呢,不知道能不能做好,有一点怕
这板子有什么用?
这么大的板子,走线何必那么吝啬
布局可以再调整下.
是帮朋友做的寄存器读写器,做好的时候板子是没这么大的,是因为没做四个固定孔(忘了),后来加了孔才把板子上下加宽了
1.走线可优化;
2.铺地的安全间距适当增大;
3.增大接地管脚与铺地的接触面;
4.元件的参数值不要被元件所覆盖;
画的很好!学习一下怎么布局的!
虚心接受指教,谢谢
电源方面的线应该走粗点
走线可以再优化一下了.
看看,初学学习.
支持!
ding
做什么用的吗?小编给讲下呗
如果是新手的话,还算及格,走线还可以优化,以后多学一下标准和规范

看看我的这个
布局要合理,先不要太考虑别的东西
对于新手来说,还可以了
在9楼的基础上补充一点:
1、铺铜间距要设置大一些,一般大于安全间距的2倍
2、线迹到焊盘比较弱,可加泪滴
如果是新手的话,还算及格,走线还可以优化,以后多学一下标准和规范
不错不错,新手嘛,鼓励一下。
