一个PEOTEL99中罕见的电解电容封装
时间:10-02
整理:3721RD
点击:
学习PROTEL99至今,印象中PCB元件库里的电解电容的封装常为RB.2/.4或RB_.3/.6之类的,对应的3D视图则是以前的而非现在通用的元件实物形状图1:


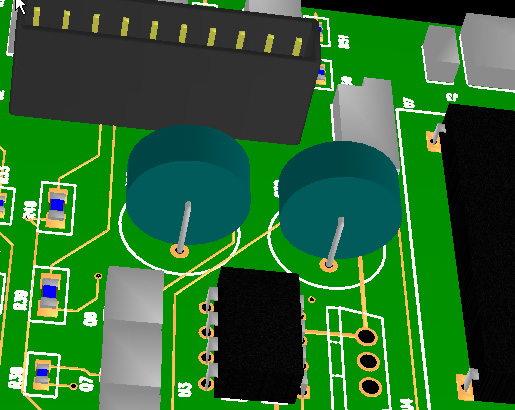
但昨天在附带的一个示例设计文件中打开PCB文件,其中一处电解电容的3D视图显示如同现在的实物形状如下图2:
接下来的结果使我觉得作者很有水平:
觉得好奇,于是双击PCB文件中的3D电解电容符号打开属性窗口看到其封装名称为一罕见的名称“C60X2”,经过寻找,软件本身所带的元件库中没有此封装,怀疑是作者自己制作的,但感觉此设计文件既然是软件附带的仅有的四个示例文件中的一个,就不太应该含有自制的元件封装,应该是软件自带的
因此现有两个问题请教诸位高杆:1、情况是否如我所猜自制的电解电容封装?<BR>2、若不是,那么这个封装在软件自带的那个库文件里呢?若是自制的,则在PROTEL99中具有这种3D视图的封装怎样自己设计,即怎样自定义呢?
改下名字试一下,都用RB开头
怎么改?
改完试什么?
怎么改?
改完试什么?
