又是新问题```请看图``
时间:10-02
整理:3721RD
点击:


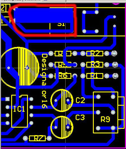
想把上面,图中画框部分填充起来,用什么办法
我找不到多边形工具,是不是要手动一条线一条线的画`````
可以这样,最好用多边形铺铜,方便一点
楼上正解
怎么操作,具体点`````````


想把上面,图中画框部分填充起来,用什么办法
我找不到多边形工具,是不是要手动一条线一条线的画`````
可以这样,最好用多边形铺铜,方便一点
楼上正解
怎么操作,具体点`````````