高手,这个PCB能起振吧?
时间:10-02
整理:3721RD
点击:

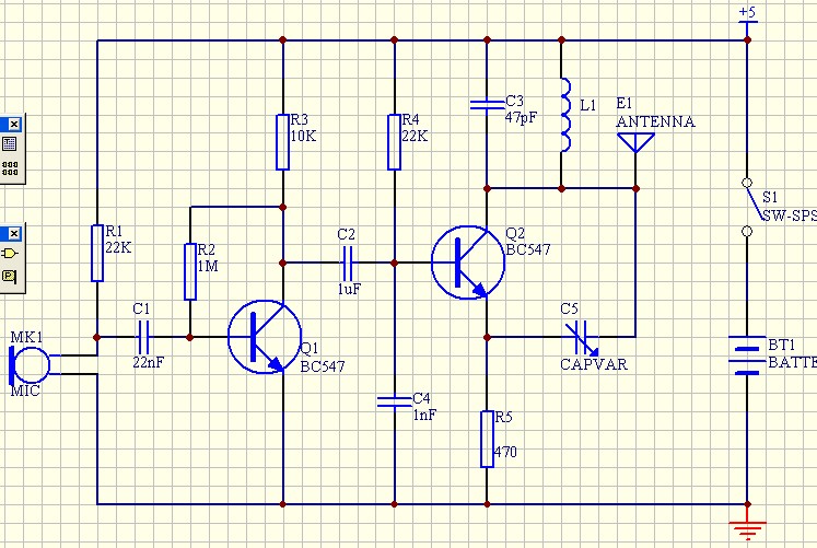
一个窃听器,,呵呵,,,布线要怎么布比较合理

有点象微型窃听器,F=98~108MHz
什么叫PCB起振?
既然是微型,干吗不用贴片器件呢?
应该算大的啦。

一个窃听器,,呵呵,,,布线要怎么布比较合理

有点象微型窃听器,F=98~108MHz
什么叫PCB起振?
既然是微型,干吗不用贴片器件呢?
应该算大的啦。