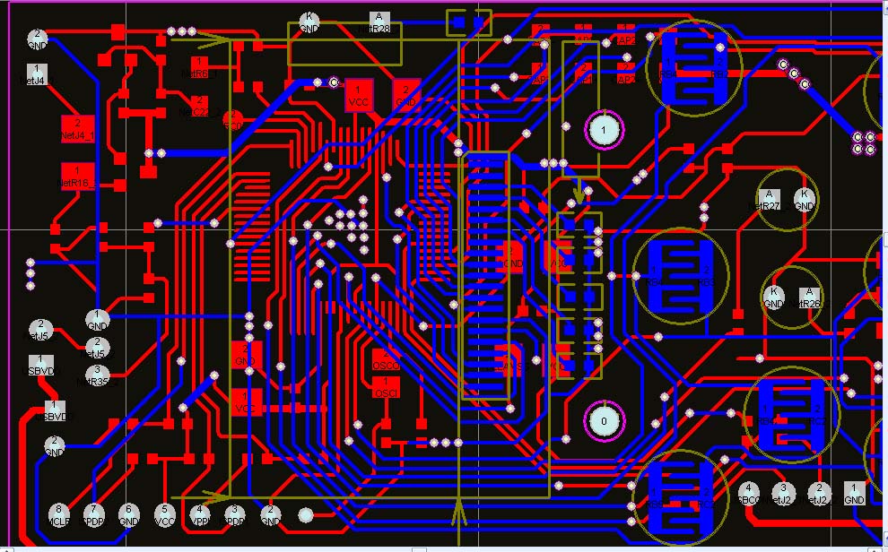
新手的板,大家看看!
时间:10-02
整理:3721RD
点击:

呵呵。刚入门,大家看看对不对, 欢迎评论!可发点击图放大看!
自我感觉好乱!注:GND 铺铜被隐藏!

不错吗~挺有潜力的吗。
有看头,我建议不要从事PCB设计工作,进来就出不来
为什么?我就想进入这一行业。
感觉板子空间浪费很多,还可以更紧凑,接地线也没有加粗。
不错
好的很
ftp
画得不错@
电阻彼此之间还可以靠近点,VCC滤波电容要离PIN脚近点;看原理图,电阻和电容和哪个芯片靠的近,PCB上就把他们靠近,总之器件放得不好,线就多。过孔不要堆在一起,如果是多层板的话,就会有问题。
ding个先.我也是刚刚才开始学,有什么问题.大家一定要帮我多提些建议哟!
小弟在此谢谢了先
看起来还不错的样子
新手就是新手,一眼就见是新人做的.
那也应该指出人家哪里有问题吧。
好极了,我是做不出来啊!
看上去挺好的,不过确实挺浪费空间的,多了些成本。
线好像多了些;加些泪滴或许更好看些。
