ORCAD高手请进,帮忙看看图
时间:10-02
整理:3721RD
点击:

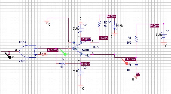
为什么仿真的图上显示的和原理图的电压值不一样啊?(红和绿的那两点)
3KS
难道这里没高手?
上面标的不是一个DC的值,是你的线路某一时刻的值?
应该是与你设的电路的初始状态有关吧?
你认为呢?
我不是很肯定,因为我刚开始学习这个软件不久。
请指教,多谢!
图中的是直流工作点,就是不加输入时的初始状态。实际电路搭出来后用万用表测就应该是那个值。
十分感谢五楼的老大!
