请问一下ORCAD原理图一个问题!
时间:10-02
整理:3721RD
点击:
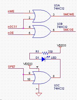
我在7432第三个子部件上选择了显示电源和地脚,然后接上了电源和地,结果输出网络表老报错,中断了,非得要把显示了电源和地的那个部件编号改成另一个,就是U3C 要改成U4 才可以输出网络表 那不就成两块芯片了吗 不知有何办法


把U3A U3B改成同U3C一样的就可以了。
因元件本身有电性能,你还有强加给它,不有问题才怪
4脚重复了吧
我晕,难道你就没看报错信息?
4脚电气特性重复了呀。
哈哈,这么明显的问题还没有发现啊,
有没有知道的有没有知道的
好像没重,是14
库没做对?应该不会吧
