PA原理及调试
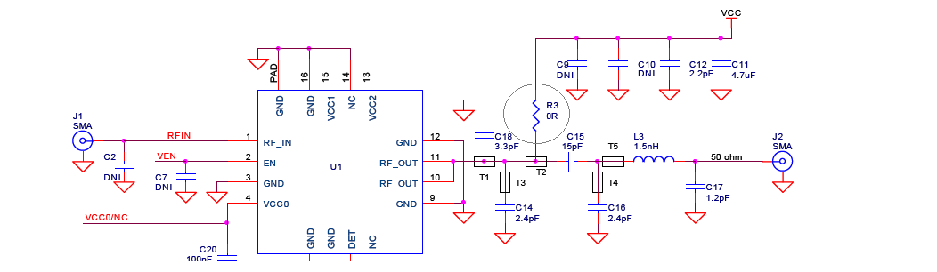
[盗用前辈@leafcai85 的图片],我是一个新手,上机测试PA的输出,EVM比DEMO的差,功率也上不去。该PA集成输入匹配电路,需要外接匹配电路,电路图见附件。1、图中T2后面器件是匹配电路吗?
2、而C18和C14有什么作用,取值的依据是什么?
3、RF_OUT有两个,是推挽电路的输出吗?
有没有图中类似的PA设计论文或者文档,是否可以共享一下
1、小编首先要搞清楚匹配问题:一般器件的datasheet中会有个折中的输入输出匹配电路,这是在项目比较急且尺寸没有要求的情况下,可以直接引用,然后稍作匹配即可。有时间的话建议做下ADS仿真,由负载牵引得出器件最佳的输入输出阻抗(这里的最佳和你需要关注的指标有关,最大效率输出、最大功率输出、最大线性输出等,每个关注点的阻抗都是不同的。)再做相应的匹配,而且实际项目的的尺寸是有要求的。这些都需要小编多学习多积累经验。
2、一看就知道C18是电源滤波电容,漏极供电一般比较大,会产生纹波,需要用电解质电容进行滤波,一般是uF级的电解质电容。C14是隔直耦合电容,选取的办法要看工作的频率和电容的自身谐振频率。
@criterion 大神
简单才稳定
把PA 的database找出来看一下
把PA 的database找出来看一下
datasheet很简单,参考电路都没有http://www.skyworksinc.com/Product/953/SE2576L
C18、C14都是参与匹配的包括直流偏置的那个0R电阻,这款PA输出阻抗不知道,后面的π 也是参加匹配的
1、图中T2后面器件是匹配电路吗?
匹配电路这种说法是比较广义的。从输出到50ohm 微带线都是匹配电路,Vcc供电C12之前都是射频电容,也要归入匹配电路。C11才是电源滤波电容。
2、而C18和C14有什么作用,取值的依据是什么?
这个是匹配电路的一部分,你可以在Smith圆图上转下。至于如何取值,如果你知道输出要看到的阻抗的話可以仿真,不过匹配电路是可以有多种形式的。基本上这个需要实际上板调试,电容的选取还要考虑你射频频率谐振点。
3、RF_OUT有两个,是推挽电路的输出吗?
这个你dataset上会告诉你。我的经验这两个输出会有不同接法,有的可以用巴伦。
1、图中T2后面器件是匹配电路吗?
匹配电路这种说法是比较广义的。从输出到50ohm 微带线都是匹配电路,Vcc供电C12之前都是射频电容,也要归入匹配电路。C11才是电源滤波电容。
2、而C18和C14有什么作用,取值的依据是什么?
这个是匹配电路的一部分,你可以在Smith圆图上转下。至于如何取值,如果你知道输出要看到的阻抗的話可以仿真,不过匹配电路是可以有多种形式的。基本上这个需要实际上板调试,电容的选取还要考虑你射频频率谐振点。
3、RF_OUT有两个,是推挽电路的输出吗?
这个你dataset上会告诉你。我的经验这两个输出会有不同接法,有的可以用巴伦。
学习学习
学习了
在这个处处都要银币的时代,不得不弄个牛B的数字来显眼,于是我抄下了这段话,专门用来回帖,好让我每天有固定的积分收入来为学习作准备。
在这个处处都要银币的时代,不得不弄个牛B的数字来显眼,于是我抄下了这段话,专门用来回帖,好让我每天有固定的积分收入来为学习作准备。
1楼不要误导新手了。
谢谢分享
大神?
C14 C18主要作用是应该是隔直,做短路电容,前面的T3 T4才是匹配的,用的传输线匹配。还有T3 T4也有可能是去除二次谐波的功能,主要还是看T3 T4的长度觉得的。
有两个RFOUT,不是推挽,一般是因为RFOUT输出功率比较大,需要电流也比较大,一个焊盘供电能力不够,所以做成两个焊盘,这两个管脚内部是并联到一起的,你可以用万用表测一下。
路过看看
