用ERA-8SM级联自激
时间:10-02
整理:3721RD
点击:
我用了两级ERA-8SM做级联放大小信号,但是测试过程中发现级联之后S11和S22在疯狂的跳,应该是出现自激了,试了很多办法没有解决。
这个电路是放大10.7MHz的小信号的,当我只用一级ERA-8SM时,S11和S22的阻抗圆图在60欧姆附近跳,当我级联第二级时,S11和S22就疯狂的跳,范围很大。
调试的时候,信号输入进来我自己用刻刀割了一个3dB的pi型衰减,然后经过一个22nF的隔直电容到第一级放大器。然后放大器输出端接一个22nF的隔直电容,再接一个pi型的衰减器,然后接一个22nF的隔直电容,然后接第二级的放大器,再接一个22nF的隔直输出。直流偏置这块5V供电,然后一个10nF的稳压电容,接一个33欧姆的电阻调节静态工作点,然后用一个100uH的电感扼交。
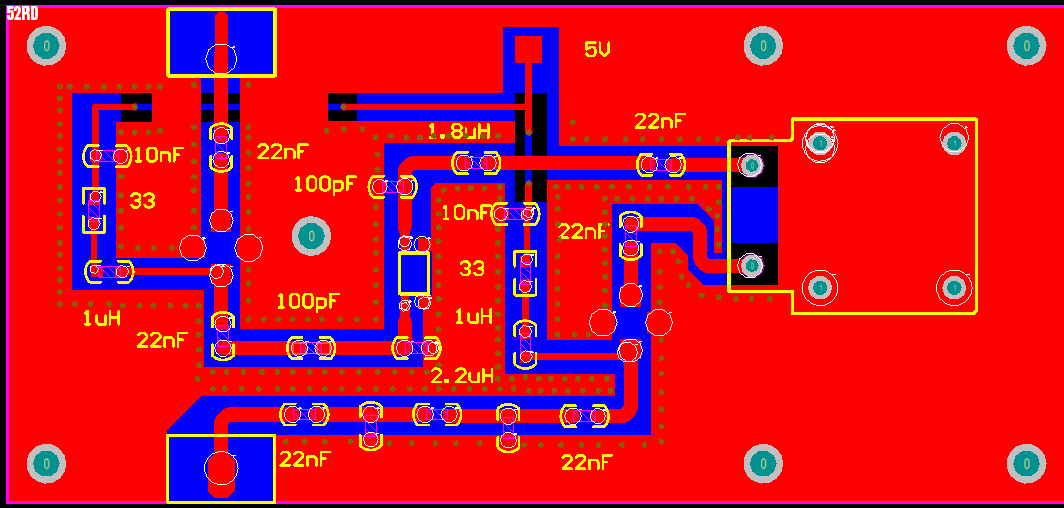
附上版图,调试的时候中间部分没用到,直接用锡丝连起来了。
这个电路是放大10.7MHz的小信号的,当我只用一级ERA-8SM时,S11和S22的阻抗圆图在60欧姆附近跳,当我级联第二级时,S11和S22就疯狂的跳,范围很大。
调试的时候,信号输入进来我自己用刻刀割了一个3dB的pi型衰减,然后经过一个22nF的隔直电容到第一级放大器。然后放大器输出端接一个22nF的隔直电容,再接一个pi型的衰减器,然后接一个22nF的隔直电容,然后接第二级的放大器,再接一个22nF的隔直输出。直流偏置这块5V供电,然后一个10nF的稳压电容,接一个33欧姆的电阻调节静态工作点,然后用一个100uH的电感扼交。
附上版图,调试的时候中间部分没用到,直接用锡丝连起来了。
版图

